2020-03-19 09:05:59 浏览数:0
2020年3月18日,青岛恒星科技学院工学院对新入职的老师们进行了一次岗前培训,为下周老师们走向课堂做好准备。本次会议由学院教学助理于霞主持,参加会议的有学院院长常德功,教学院长潘娜娜、学院督导李爱钦,以及四名新老师单阳、孟敏敏、张达开、夏付芝。
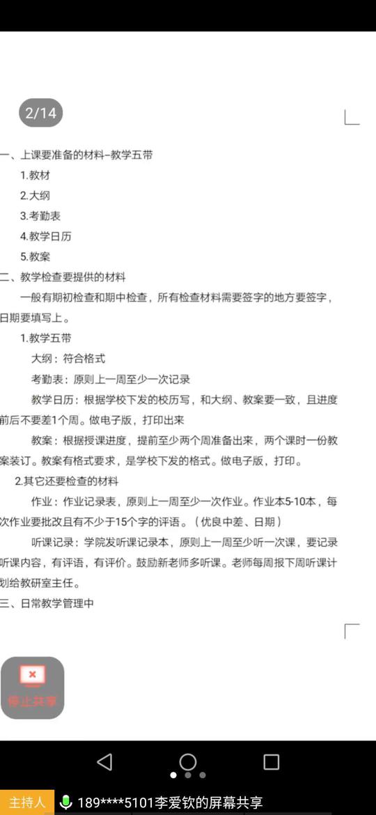
首先由李爱钦老师给新老师介绍了日常上课要准备好教学五带的材料,包括教材、教学大纲、教学日历、教案、点名册(考勤表)。教学大纲、教学日历和教案的格式要求、内容要求要保持一致。李老师向新老师们着重介绍了备课时教案准备的注意事项,并根据学校在教学检查时要重点检查的材料和对材料的具体要求向新老师们一一做了详细说明。接着,于霞老师又为老师们着重强调了教学日历要符合学分要求,并且强调课时计划和备课时教案中的板书设计一定要详细,教案环节一定要完整。

会上,常德功院长就如何上好一堂课给老师们做了培训。常院长先给老师们介绍了一堂课所需要的环节,再告诉老师们要上好一堂课,首先要做好课前准备,包含备和背两个方面。在整个课堂都准备好后,老师要把重要的内容背下来。其次,老师们在课堂上要掌握住整个课堂。在讲课过程中,目光要直视学生,且扫过大部分的学生。关注学生上课状态,调整授课策略,不能只注重进度而忽略学生的学习状态和接受情况。另外,老师们上课要讲普通话,声调要有高低变化,注意个人的肢体语言要得体,课堂上要有自信。常院长鼓励老师们在采用多媒体授课以外,还要学习一些新的教学手段,例如线上课堂的多个平台的使用等,并希望老师们以后要积极参加学院和学校组织的各种教师比赛。
最后由教学院长潘娜娜对此次会议作出总结,并对新老师们提出了要求。潘院长说,我们做为一名老师,不管在什么条件下,都要站稳三尺讲台。老师备课不仅仅体现在教学五带的准备上,更是要把课本上的知识转化成自己的,才能把知识在课堂上更多地传授给学生。为了检验新老师们课前准备的情况,潘院长要求每位新老师准备一堂课,于3月21日(本周六)开展一次新老师汇报课。
四名新老师表示通过本次培训,都很有收获,不仅对教学五带的课堂环节有了具体认识,也知道了要上好一堂课,需要从哪些方面做准备,并表示会好好准备,有信心在周六的汇报课中展示一堂令人满意的优质课。